Script
Script - Get Script and Transfer Rx
See Script API reference for request message fields.
This API lets HealthDyne clients query (GET) prescription info. The Script API can also be used by a pharmacy to send a prescription transfer request (POST) from their pharmacy to HealthDyne.
Get Script
The Script API (GET) allows clients to retrieve prescription information for a specific scriptKey.
Server
Only https connections are accepted.
REQUEST TYPE | ENDPOINT |
---|---|
GET (Test) | api.uat-healthdyne.com/v2/script?scriptKey=<scriptKey> |
GET (Prod) | api.healthdyne.com/v2/script?scriptKey=<scriptKey> |
Header
Key | Value |
---|---|
Accept | application/json |
Content-Type | application/json |
HealthDyne-Subscription-Key | Provided by HealthDyne |
Sample GET Request
https://api.uat-healthdyne.com/v2/script?scriptkey=092723-123876A
This tells the API to query for scriptKey 092723-123876A and return relevant details.
GET Script Response
The below table lists the potential response codes that can be received in response to a GET request.
Code | Description |
---|---|
200 | Prescription details returned |
204 | No Prescription found |
400 | Bad Request – typically header is missing key |
401 | Unauthorized |
500 | Internal Server Error |
Sample Status Response
{
"ScriptKey": "092723-123876A",
"prescription": {
"rxNumber": "10494303",
"rxStatus": "Active",
"clinicCode": "12345ABC",
"medicationPrescribed": {
"writtenDrugName": "B COMPLEX CAP",
"writtenDrugNdc": "00536478701",
"quantityWritten": "10",
"writtenDate": "09-27-2023",
"expirationDate": "01-27-2024",
"strength": "10",
"strengthUOM": "MG",
"dosageForm":"TABLET"
},
"medicationDispense": {
"drugNdc": "00536478701",
"drugGPI": "00536478701",
"drugName": "B COMPLEX CAP",
"daysSupply": "10",
"strength": "10",
"strengthUOM": "MG",
"dosageForm":"TABLET",
"sigInstructions": "TAKE 1 TABLET DAILY",
"daw": "0",
"refillsAuthorized": "2"
},
"lastFillDate":null,
"patientKey": "JWf782u3409wsed",
"fillsRemaining": "6",
"quantityRemaining": "180",
"metricQuantity": "",
"nextFillDate": null,
"provider": {
"name": "UBARRA",
"npi": "1487737227",
"stateLicenseNumber":null,
"dea": null
},
"supervisor":{
"lastName": "UBARRA",
"firstName": "UBARRA",
"npi": "1487737227",
"stateLicenseNumber": "1487737227",
"dea": "1487737227"
}
}
}
Get Patient Scripts/prescriptions
The "Get Patient script/Prescription" endpoint allows retrieval of all scripts associated with a specific patient key. If no prescriptions are found for the provided patient key, the endpoint will return a 200 status with the message "No record found."
Server
Only https connections are accepted.
REQUEST TYPE | ENDPOINT |
---|---|
GET (Test) | api.uat-healthdyne.com/v2/patient/prescription?patientKey=<patientKey> |
GET (Prod) | api.healthdyne.com/v2/patient/prescription?patientKey=<patientKey> |
Header
Key | Value |
---|---|
Accept | application/json |
Content-Type | application/json |
HealthDyne-Subscription-Key | Provided by HealthDyne |
Sample GET Request
This tells the API to query for patientKey 4e1e76ca-520f-4e7a-a6c7-d837a9e3cece and returns a list of all scripts associated to that patient.
GET Patient Script Response
The below table lists the potential response codes that can be received in response to a GET request.
Code | Description |
---|---|
200 | Prescription details returned |
204 | No Prescription found |
400 | Bad Request – typically header is missing key |
401 | Unauthorized |
500 | Internal Server Error |
Sample Status Response
{
"scriptKeys": [
"0ed290dbb11224ea0f9e27",
"0ed290dbb114ea0f9e27981",
"0ed290dbb11224ea0f9e232167"
]
}
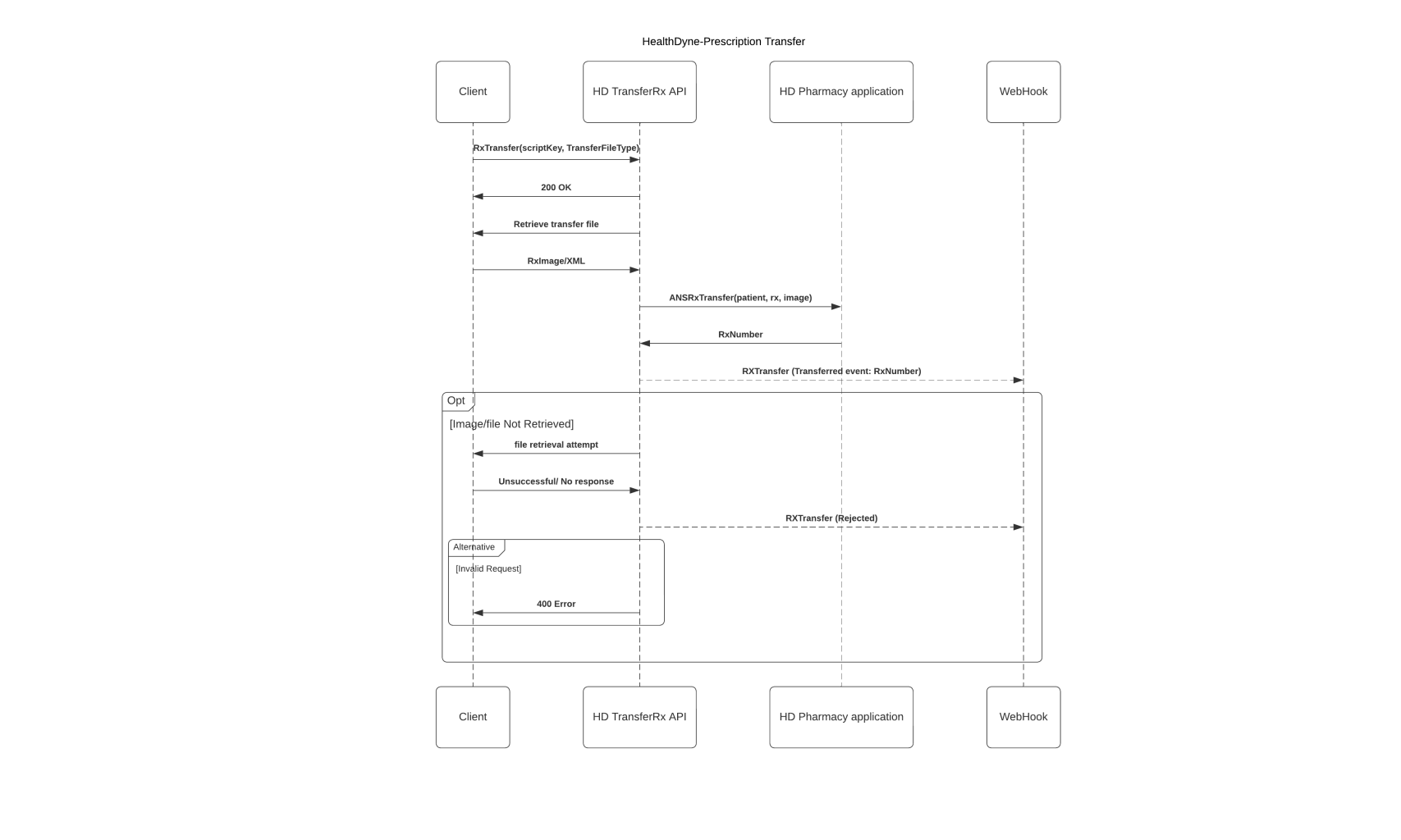
Rx Transfer
The Rx Transfer process is only available to registered pharmacies and requires direct integration between sending and receiving pharmacies. Prescription transfers also require the sending pharmacy to share a URL in the API call for HealthDyne to retrieve either:
- A PNG image of the prescription
- A PDF file of the prescription
- A XML file containing only the Surescript XML
API field validation information in Appendix Script / RxTransfer Fields

Server
Only https connections are accepted.
REQUEST TYPE | ENDPOINT |
---|---|
POST (Test) | api.uat-healthdyne.com/v2/script |
POST (Prod) | api.healthdyne.com/v2/script |
Header
Key | Value |
---|---|
Accept | application/json |
Content-Type | application/json |
HealthDyne-Subscription-Key | Provided by HealthDyne |
Sample Script Request
{
"scriptKey": "e156daa5-1905-42c5-9e2e",
"sendingPharmacy": {
"pharmacyName": "MyPharmacy",
"pharmacyNpi": "981000000999",
"pharmacyNcPdp": "981000000999",
"deaNumber": "981000000999",
"phone": "1234567890",
"fax": null,
"pharmacist": {
"firstName": "John",
"lastName": "Doe"
},
"contact": {
"contactType": "Phone",
"contactAddress": "6789012345"
},
"address": {
"line1": "401 My Pharmacy Dr.",
"line2": null,
"city": "Lakeland",
"state": "FL",
"zipCode": "33810"
}
},
"receivingPharmacy": {
"pharmacyName": "HEALTHDYNE",
"pharmacyNpi": "1093974982",
"pharmacyNcPdp": "1093974982",
"deaNumber": "1093974982",
"phone": "3456789012",
"fax": null,
"pharmacist": {
"firstName": "Phil",
"lastName": "Doe"
},
"contact": {
"contactType": "Phone",
"contactAddress": "3456789012"
},
"address": {
"line1": "500 Eagles Landing Dr.",
"line2": null,
"city": "Lakeland",
"state": "FL",
"zipCode": "33810"
}
},
"patientKey": "12389990",
"prescription": {
"prescriber":{
"firstName":"Doctor",
"lastName":"Doe",
"npi":"1093456789",
"dea": "1093456789",
"phoneNumber": "5556667777",
"phoneNumberExtension": null,
"faxNumber": null,
"address": {
"line1": "123 Doctor Lane",
"line2": null,
"city": "Lakeland",
"state": "FL",
"zipCode": "33810"
}
},
"rxNumber": "45678",
"prescribedNdc": "56789010211",
"prescribedDrugName": "Tylenol",
"dispenseNdc": "56789010212",
"dispenseDrugName": "Ibuprofen",
"drugDosageForm": "TABS",
"drugStrength": "500mg",
"daysSupply": 90,
"quantityWritten": 180,
"firstFillDispensedQuantity": 90,
"quantityDispensedToDate":90,
"remainingQuantity": 90,
"labelDirections": "TAKE 1 TABLET DAILY",
"writtenDate": "2022-04-04",
"expirationDate": "2022-06-04",
"dawCode": "0",
"refillsAuthorized": "1",
"lastFillDate": "2022-04-04",
"firstFillDate": "2022-04-04",
"fillsToDate": 1,
"refillsLeft": 1,
"refillsTransferred": 1,
"currentFillNumber": "2"
},
"transferFileType": "PNG",
"transferFileUrl": "aHR0cDpcXFNjb29ieURvb2J5RG9vLmNvbQ",
"ortransfer": false
}
Status Events
Please see the RxTransfer status events under the Mailbox API guide for a detailed list of status events.
Transferred Status
Once the PNG or XML has been successfully downloaded, HealthDyne will store the file and create the prescription record in HealthDyne's pharmacy management system. Once the Rx has been created, HealthDyne will generate a ‘Transferred’ event. See RxTransfer Transferred Status Event.
Updated 15 days ago